Enabling Open Standards-based interoperability and Data Management in the mining sector
“Managing and exchanging data across multiple formats can be complex and time-consuming. That’s where EDMtruePLM an ISO 10303 Repository, steps in – streamlining data interoperability and making integration seamless.”
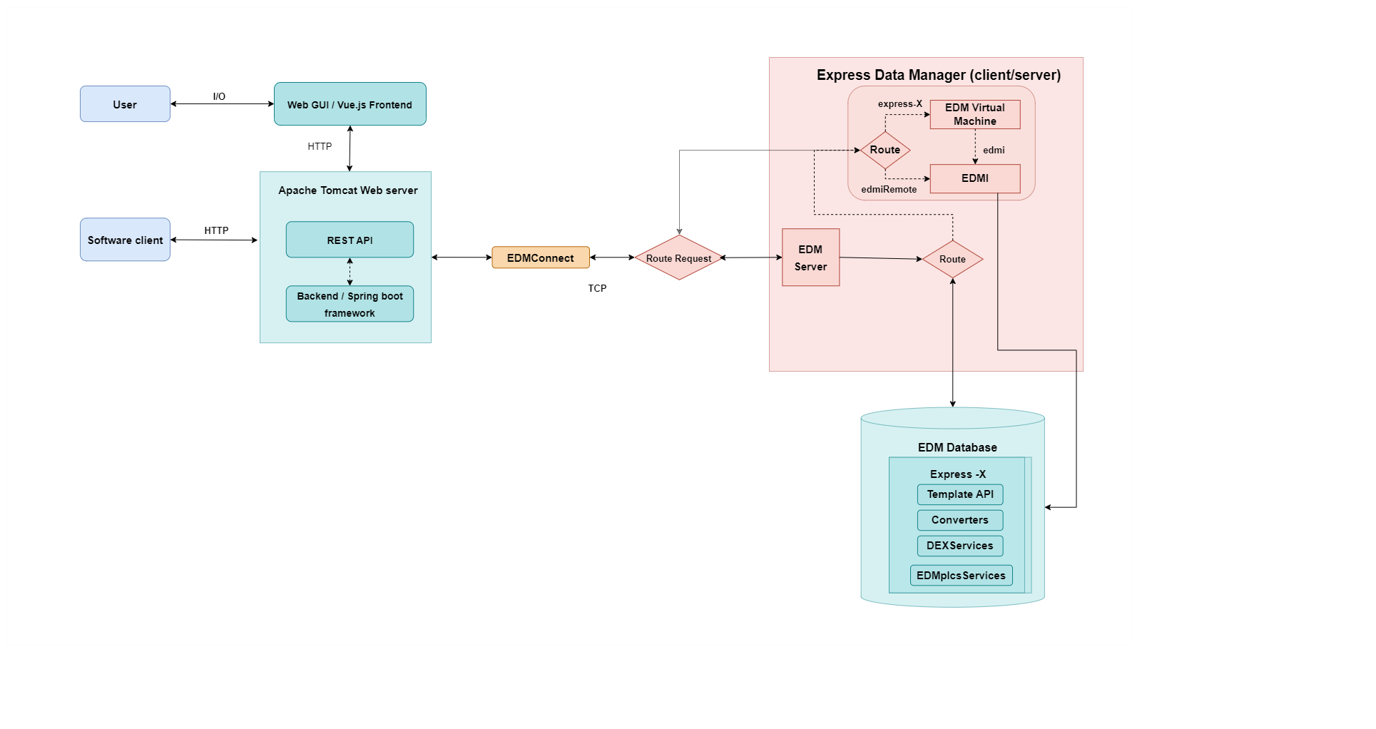
To achieve the above objective in the MINE.IO project, Jotne Connect delivered its interoperable solution – EDMtruePLM, a client/server application built on the ISO 10303 (STEP) standard.
This platform facilitates the exchange of industrial data in a neutral, standardized format and offers a comprehensive toolset for managing complex product and asset information.
By leveraging international open standards, EDMtruePLM ensures seamless data representation and exchange, enabling interoperability, collaboration, and operational efficiency throughout all stages of the project lifecycle.
A key advantage of the STEP standard is its ability to integrate data across diverse software systems, which is fully utilized in MINE.IO to streamline communication and enhance system compatibility. These solutions are being implemented and tested as part of a pilot project at Reiche Zeche, Germany.
Through integration with IoT sensors, EDMtruePLM also enables Digital Twin capabilities—supporting real-time monitoring and predictive maintenance. In this project, data is continuously collected from physical assets, such as sensors installed on a mining drill rig.
These sensor readings are streamed into EDMtruePLM and made accessible via a powerful REST API. This allows analytical tools to query and update data for tasks such as anomaly detection, failure prediction, maintenance planning, and asset optimization – empowering MINE.IO to make informed, data-driven decisions.
More details on implementing these processes on the Mine.io platform are presented in the article on the left.
Security is a foundational element of EDMtruePLM, embedded by design to ensure robust protection of data at every level. Its open standards-based architecture not only guarantees interoperability but also supports agile and intelligent system development – aligning with the broader goals of MINE.IO and addressing the evolving needs of the mining industry.
This solution, combined with the component for communication with the IoT layer, The Remote Sensing Edge Computing/Continuum Decentralised Communication System, and innovative techniques that ensure confidentiality through the use of the zero-trust method, makes the Holistic Digital Mine 4.0 Ecosystem platform even more cyber secure. We have already written about all these sophisticated solutions that ensure cybersecurity in solutions based on connected systems. You can read about it in the article on the right.
In conclusion, the EDMtruePLM module within MINE.IO is a powerful enabler of interoperability, built on a standards-compliant, cloud-ready architecture. It ensures secure, seamless communication and trustworthy data management – critical capabilities for the mining sector and other industries that rely on complex, integrated systems.
WP5 – Mine.io integration processing and digital mine solution
T5.7 Establishment and maintenance of an ISO 10303 PLM/SDM Module as the interoperability infrastructure to improve data exchange, sharing and archiving processes (Leader: JOT)
Stay tuned, more articles from the Progress Work Campaign series will be coming soon…




