Establishing security throughout interconnected systems
Luleå University of Technology’s (LTU) cyber-physical systems group contributes to the Mine.io big data platform in two ways: By building out data transfer options to attached systems like the drill core analysis platform using an adapter from the Apache Kafka to the Arrowhead framework. This adapter can be used to provide data for analysis tools while also opening an option to get information form outside the MINE.IO DMZ. The other contribution is the development of an onboard communication system for an articulated autonomous ground vehicle that is built at LTU. On this system the Arrowhead framework will be used to publish hardware agnostic APIs to the developers of navigation and safety systems. This decoupling of low-level software for direct hardware interaction will allow an easier adoption of such systems to new vehicles and thus facilitates the deployment of the same algorithms on larger production vehicles – or on smaller exploration machines.
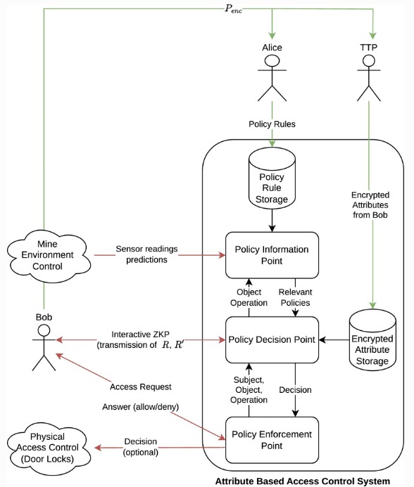
These contributions follow one overlying goal: To increase the cyber-security and resilience of digital systems of systems. To achieve this goal LTU investigates different techniques to ensure confidentiality through zero-trust methods, that allow data processing without the option for direct data access. A prototype of such a system – enabling the privacy preserving evaluation of attribute-based access control policies – has been implemented and is described in this article.
The adaptation of these solutions to the Mine.io platform is carried out using three groups of techniques, such as: Identity and Access Management, Confidentiality through zero-trust methods and Trusted & secure devices and firmware.

- Identity and Access Management
- Keycloak deployed as IAM platform ✅
- Integrated with Jotne’s EDMtruePLM platform (BD backbone) ✅
- Integration with BD platform ongoing
- Confidentiality through zero-trust methods
- Implementation of a pilot system to evaluate security decisions without learning underlying attributes ✅
- Evaluation of integration options with other parts of the platform
- Trusted & secure devices and firmware
- Development of hardware abstraction for AGV (with T3.4.2) ✅
- Development of mechanism for firmware attestation
- Connection to backend in the Mine.io BD platform as ground truth
This solution, combined with the component for communication with the IoT layer, The Remote Sensing Edge Computing/Continuum Decentralised Communication System, makes the A Holistic Digital Mine 4.0 Ecosystem platform even more cyber secure.
We have written about The Remote Sensing Edge Computing/Continuum Decentralised Communication System solution before, and you can read about it in this article:
These solutions are being implemented and tested, among other places, as part of a pilot project at Reiche Zeche in Germany.
We wrote more about this in our publication here: https://mineio-horizon.eu/integrating-drill-rigs-into-the-digital-mine-4-0-ecosystem/)
Furthermore, LTU provides an identity and access management system to the MINE.IO big data platform. In the testing phase LTU’s CPS group is conducting penetration tests in different parts of the Mine.io ecosystem and supports in the rectification of potential security risks.
WP5 – Mine.io integration processing and digital mine solution
T5.6 Mine.io Cyber secure mines and cyber-physical mechanisms (Leader: LTU, Participants: GFT, INN)
Stay tuned, more articles from the Progress Work Campaign series will be coming soon…



